Acta Paedagogica Vilnensia ISSN 1392-5016 eISSN 1648-665X
2021, vol. 46, pp. 73–89 DOI: https://doi.org/10.15388/ActPaed.2021.46.5
Work Motivation and Career Autonomy as Predictors of Women’s Subjective Career Success in STEM
Miriam Schmitt
TU Dortmund University, Germany
miriam.schmitt@tu-dortmund.de
Sabine Lauer
TU Dortmund University, Germany
sabine.lauer@tu-dortmund.de
Uwe Wilkesmann
TU Dortmund University, Germany
uwe.wilkesmann@tu-dortmund.de
Abstract. The minority status of women in science, technology, engineering and mathematics (STEM) professions makes their successful career development difficult. Due to gender-specific challenges, career dissatisfaction contributes to women dropping out of STEM careers. Therefore, women’s subjective career success (SCS) is important to persist and progress in their STEM careers. This study analyzed the influence of different types of work motivation and the perceived career autonomy on SCS of women. Specifically, 318 women working in STEM professions in Germany completed a quantitative online questionnaire. Using an ordinary least squares regression for variables predicting SCS measured as career satisfaction, we found that an intrinsic work motivation positively affects women’s SCS. The perception of high career autonomy was related positively, and the perception of low career autonomy was related negatively to SCS. Unexpectedly, the findings also revealed the positive influence of income on women’s SCS. The findings show that intrinsic work motivation and high perceived autonomy are promoting factors for SCSs, which could also contribute to their retention in STEM professions.
Keywords: subjective career success, work motivation, career autonomy, women, gender, STEM
Darbo motyvacija ir savarankiškumas karjeroje kaip moterų subjektyvios sėkmės STEM karjeroje prediktoriai
Santrauka. Mokslo, technologijų, inžinerijos ir matematikos (STEM) profesijose moterų yra mažuma, todėl moterims čia sunku siekti sėkmingos karjeros. Moterų nepasitenkinimas savo profesija kyla dėl su socialine lytimi susijusių problemų ir prisideda prie to, kad moterys nutraukia STEM veiklas. Todėl norinčioms išlikti ir tobulėti STEM profesijose moterims svarbi subjektyvi karjeros sėkmė (SKS). Šiame tyrime analizuojama įvairių darbo motyvacijos tipų ir savarankiškumo karjeroje įtaka moterų subjektyviai karjeros sėkmei. 318 STEM profesijose Vokietijoje dirbančių moterų užpildė kiekybinį klausimyną internete. Naudodami įprastą mažiausiųjų kvadratų regresiją subjektyvią karjeros sėkmę (matuojamą pasitenkinimu karjera) prognozuojantiems kintamiesiems nustatėme, kad teigiamai moterų SKS prognozuoja vidinė darbo motyvacija. Didelis savarankiškumas karjeroje su SKS susijęs teigiamai, o mažas savarankiškumas karjeroje – neigiamai. Tyrimo rezultatai netikėtai atskleidė ir teigiamą pajamų įtaką moterų SKS. Rezultatai rodo, kad vidinė darbo motyvacija ir didelis savarankiškumas yra tie skatinantys SKS veiksniai, kurie taip pat galėtų prisidėti prie moterų išlaikymo STEM profesijose.
Pagrindiniai žodžiai: subjektyvi karjeros sėkmė, darbo motyvacija, savarankiškumas karjeroje, moterys, socialinė lytis, STEM.
Acknowledgment. The project ‘CHEFIN’, on which this article is based, was funded by the Federal Ministry of Education and Research under the funding [codes 01FP1702 and 01FP1703].
Received: 26/03/2021. Accepted: 30/04/2021
Copyright © Miriam Schmitt, Sabine Lauer, Uwe Wilkesmann
Published by Vilnius University Press. This is an Open Access article distributed under the terms of the Creative Commons Attribution Licence (CC BY), which permits unrestricted use, distribution, and reproduction in any medium, provided the original author and source are credited.
Introduction
The under-representation of women in the science, technology, engineering and mathematics (STEM) professions has changed little in recent years (Buse, Bilimoria & Perelli, 2013). This is caused not only by fewer women opting for a STEM study, but as well by a drop out during the further course of their careers (Fouad, Fitzpatrick & Liu, 2016).
While this is a global phenomenon, the under-representation of women in STEM in Germany is particularly striking. As a country that leads in gender equality rankings, gender segregation effects in STEM professions prove to be particularly persistent. The average proportion of women starting STEM studies in OECD countries in 2017 is 30 % (OECD, 2019). With a 26 % share of women students, Germany is below average. Furthermore, in 2017 the proportion of women employees on the German labor market in architecture was only 28.3 %, in mechanical engineering 18.1 % and in computer science 16.3 % (Institut für Arbeitsmarktforschung, 2018).
Research has identified career dissatisfaction of women as one of the main reasons for dropping out of a STEM career. The individual perception of the career contributes to women changing their career paths and can even lead them to leave STEM careers (Martínez-Léon, Olmedo-Cifuentes & Ramón-Llorens, 2018). Studies across the globe have revealed several gender-specific barriers that make it difficult for women to pursue a career in STEM. These include masculine work cultures, exclusive men-dominated networks, lack of promotion for women and the difficulties of reconciling career and family life (Fouad et al., 2016; Smith, Caputi & Crittenden, 2012). Furthermore, studies have indicated that these obstacles as well as socially mediated gender role expectations with regard to womens’ careers in STEM affect women’s individual beliefs (Hackett & Betz, 1981). Accordingly, women show a lower self-confidence in STEM subjects, lower career self-efficacy and lower career motivation to pursue a career in STEM (Buse et al., 2013).
Especially in Germany, women in STEM are confronted with gender stereotyped prejudices regarding their competence, which are also transferred to their self-image. Even women who have successfully completed a technical degree and are employed in a technical profession have a more negative technology-related self-concept than men (Vincent & Janneck, 2012). Moreover, because women in the German labor market assume poor compatibility between motherhood and career, they tend to place more value on family and are less motivated to pursue a career (Wrohlich, 2017).
Considering the difficult career conditions, women’s subjective perception of career success, i.e. career satisfaction, is relevant for their career development in STEM. Subjective career success (SCS) has recently grown in importance in career research (De Vos & Soens, 2008) and is closely related to the concept of the “protean career” (Hall, 1976), which states that individuals are becoming more self-determined in shaping their own careers. In this regard, the individual’s work motivations as well as the perceived autonomy are seen as critical factors for career self-management and subsequent SCS (Colakoglu, 2011; Quigley & Tymon, 2006). These factors are especially relevant for women’s persistence in STEM, because they have to manage their careers across several gender-specific barriers and insecurities (Buse et al., 2013; Smith et al., 2012). There has been limited empirical work that systematically examines the role of motivational processes on career persistence and success (Gagné & Deci, 2005). Therefore, our research question is whether the type of motivation and the perception of autonomy have an influence on women’s SCS.
In particular, the present study uses the Self-Determination Theory of Ryan and Deci (2000) to analyze how motivational factors and perceived autonomy affect the SCS of women working in STEM professions. We refer to the self-referent SCS of women, measured by their career satisfaction (Abele & Spurk, 2009; Ng, Eby, Sorensen & Feldmann, 2005). For this purpose, a quantitative study was conducted among female employees in engineering, architecture, computer- and natural sciences, as well as other related STEM professions in Germany.
Our study contributes to literature by identifying factors that are conducive to women’s SCS and thus to their persistence in STEM professions. The analysis of the relationship between self-determination and SCS provides indications how women can be motivated to successfully develop their careers. Since gender-specific barriers are deeply embedded in STEM professions and women’s career opportunities are only slowly improving, it is especially important to support women in their motivation to self-manage their careers.
Theoretical Background
Women’s Subjective Career Success
In general, career success is defined as “the real or perceived achievements individuals have accumulated as a result of their work experiences” (Judge, Higgins, Thoresen & Barrik, 1999, p. 622). This understanding shows that career outcomes can be evaluated not only on the basis of visible factors of career advancement, but also on the basis of the individual’s career experiences. In this regard, career research distinguishes between objective career success (OCS) and subjective career success (SCS) (Spurk, Hirschi & Dries, 2019). While OCS is directly measurable by the achievement of higher positions in a company or the level of salary, SCS is mostly measured in terms of job or career satisfaction and is therefore much more personal.
The individual perception of career success is becoming increasingly important, as career self-management has moved more and more into the foreground (De Vos & Soens, 2008; Quigley & Tymon, 2006). Hall’s (1976) concept of the “protean career” describes that individuals have to be more self-directed in their career development in order to navigate through professional and organizational requirements. Therefore, career behavior is not only controlled by the organization, but also depends on personal wishes and needs. Researchers argue that SCS is better suited to study these internal variables in career development (Ng et al., 2005). There are also indications that there is a relationship between OCS and SCS. Abele and Spurk (2009) have found evidence that SCS has a positive impact on OCS over time. Furthermore, Boehm and Lyubomirsky (2008) conclude that happy people are more satisfied with their jobs and therefore also have better work outcomes. With regard to women’s careers in STEM, this could mean that subjectively perceived career success is also important to persist and progress in careers. In fact, studies have shown that the individual’s perception of career success is especially important for women’s professional careers (Herrbach & Mignonac, 2012; O’Neil & Bilimoria, 2005; Valcour & Ladge, 2008).
Two aspects are particularly relevant in this context. First, women’s understanding of career success is closely linked to subjective factors of success. Previous studies have shown that women are less familiar with the traditional understanding of a career; in other words, the hierarchical climbing of a career ladder. Accordingly, Sturges (1999) has concluded that career success for women managers means personal recognition, gaining influence, having the chance to do interesting work, and work-life balance. In another study, most women describe career success as “personal fulfillment and happiness” (O’Neil & Bilimoria, 2011). Women tend to have an understanding of careers that goes beyond their professional work and which includes the whole life span. In contrast, the career model of continuous, full-time employment and hierarchical advancement is strongly based on the career experiences of men and is therefore “heavily gendered in nature” (Valcour & Ladge, 2008, p. 300). Given that women do not always follow these stringent career paths, career models that take subjective aspects, such as career satisfaction, into account are necessary to understand women’s careers.
Second, women’s perception of career success is affected by their minority status in the work environment. Therefore, women in STEM have to struggle with their professional role in a male-dominated environment because they are confronted with negative gender stereotypes, are increasingly exposed to discrimination, receive less support in their professional development, have difficulty reconciling their motherhoods and careers, and are generally prevented from career advancement by a glass ceiling (Martínez-Léon et al., 2018; Smith et al., 2012). These hurdles influence women’s career development and thus their SCS. For example, the perception of gender discrimination (Herrbach & Mignonac, 2012), the notion of a glass-ceiling effect (Smith et al., 2012) and feelings of incompatibility of gender and STEM (Ahlqvist, London & Rosenthal, 2013) are negatively related to women’s SCS. In the following we will focus on the question whether the type of motivation and the perception of autonomy have an influence on women’s SCS in STEM professions.
Self-Determination Theory
This study uses Self-Determination Theory (SDT) to bridge the literature on motivation and SCS (Wilkesmann & Schmid, 2014; Schmitt & Wilkesmann, 2020; Ryan & Deci, 2000). SDT is well suited to study work motivation because it distinguishes between extrinsic and intrinsic motivational processes taking into account the social environment (Gagné & Deci, 2005). To be precise, the SDT includes processes on how extrinsic motivation can become intrinsic motivated, i.e. self-determined. The work environment has a special role here. SDT assumes that there is a relationship between the perceived work environment and the individual’s motivation. If the work environment is perceived as controlled, the individual’s motivation is either amotivated or extrinsically motivated. However, if the work situation is perceived as self-determined and autonomous, then the individual’s motivation is intrinsic. Figure 1 shows the different types of motivation that are determined by the process of internalization:
- Amotivation: Individuals do not feel valued in themselves and their work or they perform tasks for which they feel incompetent.
- External regulation: Individuals are non-self-determined in their actions and they only work on the basis of reward or punishment. The decisive motivating factor in the work context is above all payment or selective incentives. This motivation is highly controlled.
- Introjected regulation: Reward and punishment are internalized and individuals reward or punish themselves. Due to a bad conscience, the tasks are therefore also carried out without external control by superiors.
- Identified regulation: Values, social norms and goals are internalized as part of the self-concept and are executed by individuals. This regulation is often controlled by professional norms.
- Integrated regulation: Individuals completely agree with the values, norms and goals and these are integrated into the self-concept.
- Intrinsic motivation: Actions are carried out because they bring fun, joy and satisfaction. Individuals are completely self-determined and do not need any external incentives to cope with tasks.

Figure 1. Self-Determination Theory (Ryan & Deci 2000, 72)
According to Ryan and Deci (2000), intrinsic motivation is promoted when a high level of the following three factors is perceived. The first factor is the perception of autonomy, which assumes a certain freedom of decision and thus leads to the perception of self-determination. Only if autonomy exists (i.e., if goals can be set or means can be chosen to achieve given goals) can the acting person perceive herself as self-determined. The second factor is the perception of competence, which determines whether the acting person also perceives herself as competent for self-determined action. The final factor is the social embedding, which represents the relatedness to the peer group. According to Ryan and Deci (2000), high perceptions of autonomy and competence, as well as a strong social integration, correlate with a high degree of self-determination.
In work organizations, the perceived autonomy is particularly decisive for career development (Colakoglu, 2011). Following Deci and Ryan (2013, p. 29), in the present study, autonomy is defined as the extent to which individuals feel “to be self-governing” their careers. A high degree of autonomy thus means the freedom to determine one’s own career development without external restrictions. In contrast, a low degree of autonomy implies that the career is controlled by external factors, which can lead to individuals feeling unable to manage their careers. Gagné and Deci (2005) conclude that autonomy-supportive work environments, which include choice, meaningful feedback or strong interpersonal relationships, are especially important to support intrinsic motivation and the internalization of extrinsic work motivation. Accordingly, these motivational processes help to increase employee’s performance, persistence and well-being (Deci & Ryan, 2013).
Intrinsic and Internalized Motivation and Subjective Career Success
The career literature suggests that intrinsic and internalized motivation is important to achieve high SCS (Dahling & Lauricella, 2016). Quigley and Tymon (2006) develop the SDT further and explain the correlation between intrinsic motivation and SCS. Besides the three factors of SDT mentioned above, they also emphasize the choices with respect to their own career for internalization of motivation. If the employee’s career self-management is based on intrinsic or internalized motivation, then they will perceive a high SCS. If someone is highly intrinsically motivated in their work, then they will achieve their career goals. However, the focus was not on the result (the career goal) but on the pleasure of the work. Thus, the work is seen as fun, the work and career goals are achieved, and the calling is carried out.
Because women in STEM often do not fit into the masculine work environment, it can be assumed that intrinsic or internalized motivation is especially important for them to manage their careers across several gender-specific barriers (Fouad, et al., 2016). In fact, research investigating career motivation in STEM finds that women are mostly intrinsically motivated for a career (Vanantwerp & Wilson, 2015). For example, Buse’s et al. (2013) qualitative study reported that women who persisted in the engineering career were highly intrinsically motivated by the challenges and new tasks (i.e. technologies and projects) of their profession. Accordingly, our first hypothesis states that:
Hypothesis 1. Women whose work motivation is more intrinsic or internalized have a higher SCS.
Career Autonomy and Subjective Career Success
In addition to intrinsic or internalized motivation, autonomy as career autonomy also has a direct influence on SCS. The perceived autonomy is believed to play a critical role in enhancing SCS. In a model investigating the influence of career boundarylessness on SCS, Colakoglu (2011) has found a positive relationship between career autonomy and SCS (i.e. career satisfaction). She argues that career autonomy can help individuals to achieve a fit between their career and their own career interests. In turn, the congruence between the individual’s career environment and the aspirations, talents and values results in stronger career outcomes (Schein, 1996), such as SCS (Herrbach & Mignonac, 2012).
Women in STEM are confronted with difficult career conditions that can have an impact on their perceived autonomy and thus their SCS. For example, Smith et al. (2012) have found that women’s denial of the glass ceiling that contributes to feelings of high autonomy is correlated positively with their career satisfaction and work engagement. Accordingly, women who believe that the under-representation of women is mainly due to personal and not contextual factors are more likely to see the chance to positively influence their career through individual performance and effort. Additionally, Fouad, Singh, Cappaert and Chang (2011) have concluded that the self-confidence in the ability to fit into the work culture and to deal with different life roles, which means the perception of a high degree of autonomy in action, is one success factor for women engineers. According to Martinéz-Léon et al. (2018) suitability for the job is a significant variable for women engineer’s career satisfaction.
Conversely, the perception of career-obstructive structural conditions can negatively influence women’s motivation to manage their careers. In a qualitative study Buse et al. (2013) have found that women who opted out of engineering perceive their work environment as controlled and believe they have fewer opportunities to shape their workplace. Therefore, the perception of low autonomy leads to feeling powerless and negatively affects the ability to develop coping strategies, which are essential for women to resist gender-specific barriers in STEM. According to Colakoglu (2011) the perception of such career insecurity results in lower SCS. In this context, Herrbach and Mignonac (2012) conclude that the perceived gender discrimination in the workplace is negatively related to women’s SCS. This happens because discriminated women doubt that they can achieve their career goals, and also because they feel disadvantaged and devalued in their identity. Moreover, a study of students in STEM majors showed that women who were higher in gender rejection sensitivity had higher feelings of incompatibility of gender and STEM, which resulted in lower study engagement (Ahlqvist et al., 2013). Therefore, our second hypotheses state that:
Hypothesis 2a. Women whose perception of career autonomy is higher have a higher SCS.
Hypothesis 2b. Women whose perception of career autonomy is lower have a lower SCS.
Method
Procedure and Participants
This quantitative study is based on an online survey that we developed to analyze women’s careers in STEM professions in Germany. The quantitative survey emerged from the results of a previous qualitative study in which 20 women and men in leadership positions in engineering professions were interviewed about their career paths and their career success factors. The quantitative research approach allows us to take a closer look at the factors influencing the career success of women in STEM professions. Therefore, the survey includes standardized questions about career success, career motivation and career autonomy. The survey was created using Unipark online survey software and pretested with 19 people working in STEM professions.
Subsequently, several professional associations in the STEM field were approached and asked to forward an email with a link for the online survey to their members. The following seven professional associations supported the survey: Association of Electrical Engineering, Electronics and Information Technology (VDE Verband der Elektrotechnik, Elektronik und Informationstechnik), Association for Computer Science (GI Gesellschaft für Informatik), Association of German Architects (BDA Bund Deutscher Architekten), Association of German Machinery and Plant Manufacturers (VDMA, Verband Deutscher Maschinen- und Anlagenbau), Women in science and technology (NuT Frauen in Naturwissenschaft und Technik), German Association of Women Engineers (DIB Deutscher Ingenieurinnenbund) and German Academy of Science and Engineering (Acatech Deutsche Akademie der Technikwissenschaften). These associations sent the questionnaire to selected departments or to selected persons. The response rates vary from 2.3 % in one case and up to 62.3 % in another case. We have also included the associations with low response rates because these are associations with very successful members, where you can only become a member by appointment.
Finally, a total of 318 women working in the STEM professions in Germany completed the online questionnaire between September 2018 and January 2019. They have all graduated from university in a STEM discipline. As fields of expertise, the participants indicated engineering science (27.9 %), computer science (22.0 %), architecture (15.1 %), natural sciences and others (34.0 %). In addition, 29.6 % of the participants hold a PhD.
Measurement
Depending Variable
Consistent with previous research (e.g., Ng et al., 2005), we used career satisfaction as an indicator of SCS. Therefore, we utilized the career satisfaction scale according to Greenhaus, Parasuraman and Wormley (1990). The respondents were asked to rate the following items on a five-point Likert scale (ranging from 1=“strongly disagree” to 5=“strongly agree”): “I am satisfied with the success I have achieved in my career”, “I am satisfied with the progress I have made toward meeting my overall career goals”, “I am satisfied with the progress I have made toward meeting my goals for income”, “I am satisfied with the progress I have made toward meeting my goals for advancement”, “I am satisfied with the progress I have made toward meeting my goals for the development of new skills”.
A principal component analysis (PCA) with varimax rotation was performed to assess the one-dimensionality of these items (KMO=.822, explained variance=.63). The respective Cronbach’s Alpha of the computed mean index ‘subjective career success’ indicates a good internal consistency (α=.83; M=3.71; SD=.82).
Independent Variables
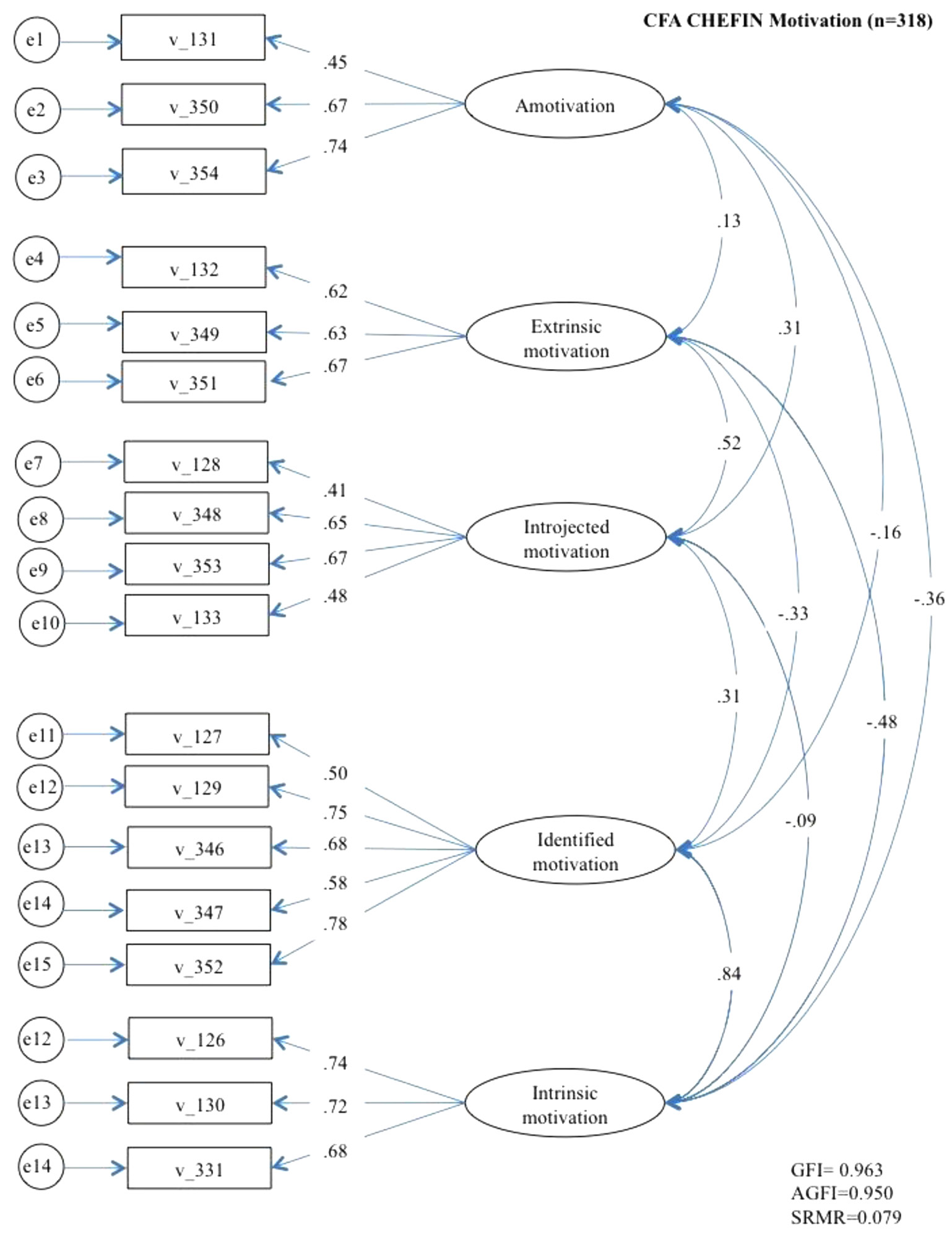
Work motivation. To test hypothesis 1, work motivation was measured using an own work motivation inventory that was adapted from a questionnaire developed by Gagné et al. (2010) and a questionnaire from Tremblay et al. (2009). Accordingly, the respondents were asked why they are pursuing their profession, which was rated on the following items on a five-point Likert scale (ranging from 1=“strongly disagree” to 5=“strongly agree”). Figure 2 shows the results from the confirmatory factor analysis (CFA), where we tested if the model with five latent variables and the respective items fits the data well. The analyses were performed in R using the lavaan package. The resulting model fit is: GFI = 0.963, AFGI = 0.950; SRMR = 0.079. Because we could not confirm the exact theoretical dimensionality of the SDT model, we deleted the integrated regulation from the overall scale. The Cronbach’s Alpha for the five latent variables shows good reliabilities: intrinsic work motivation: α=.78 (M=4.04; SD=.74); identified work motivation: α=.79 (M=3.63; SD=.75) introjected work motivation: α=.65 (M=2.59; SD=.77); extrinsic work motivation: α=.70 (M=2.79; SD=.85); amotivation: α=.64 (M=1.46; SD=.65).

Figure 2. Confirmatory Factor Analysis of the Work Motivation
Intrinsic motivation was measured with following items: “Because I enjoy my job”, “Because I’m totally absorbed in this work”, “For the moments of pleasure that this job brings me”. Furthermore, identified work motivation was measured with items such as “Because this profession has become a fundamental part of me”, introjected work motivation with items such as “Because I have to be the best in my profession, I have to be a winner”, extrinsic work motivation with items such as “Because this profession allows me to earn a lot of money” and amotivation with items such as “I don’t know, I don’t seem to be able to handle the important tasks of my work.”
Perception of high autonomy. Regarding hypothesis 2a, we measured goal setting as a mean index (α=.74; M=3.20; SD=.85) including items adapted from Gould (1979) such as: “I have a strategy for achieving my career goals”.
Perception of low autonomy. To test hypothesis 2b, the low perception of autonomy was measured as an averaging index (α=.66; M=3.53; SD=.99) with items that were self-developed items following a survey study of women in management positions (Claus Goworr Consulting, 2006). In particular, the survey participants were asked how they perceive the fact that women are underrepresented at management levels in STEM professions, rated on a five-level Likert scale (1 =“strongly disagree”; 5 =“strongly agree”): “Because their leadership skills are not fostered enough”, “Because they lack female role models in leadership positions”, “Because they are excluded by male networks and thus denied access to leadership positions”.
Control Variables
To test the hypotheses, further variables are controlled, which can also have an influence on SCS.
Work experience measured in number of years of employment. The individual’s understanding of career success can change over the work-life course (O’Neil & Bilimoria, 2005). Meanwhile, older women show less satisfaction because they are increasingly frustrated by glass-ceiling effects (Armstrong-Stassen & Cameron, 2005). Therefore, we controlled for work experience in years with a mean job tenure of M=20.03 (SD=13.74).
Leadership position measured as a dummy variable that covers all positions where personnel management is necessary, such as departmental management or employees with senior management tasks, including directors, managing directors and also equivalent public service senior positions. Reaching leadership positions can result in higher satisfaction because employees feel rewarded, can participate in decision making, and thus perceive personal fulfilment (Martínez-Léon et al., 2018). The leadership positions were measured as 1=leadership position and 0=no leadership position. Here, 47.8 % of the respondents indicated that they hold a leadership position.
Net-Income measured in Euro per month. Because a high income, which is often chosen as an indicator of OCS, is seen as a reward for competences and efforts, this can increase the worker’s satisfaction. Studies have found positive relations of income and career satisfaction among women (Valcour & Ladge, 2008). Martínez-Léon et al. (2018) summarize that although the positive correlation between income and career satisfaction is greater among engineers for men, it is equally true for women. Income was measured on an ordinal scale ranging from one to six (1=EUR 0–EUR 1999, 2=EUR 2000–EUR 1999, 3=EUR 2000–EUR 3999, 4=EUR 4000–EUR 4999, 5= EUR 5000–EUR 5999, 6=EUR 6000 EUR and more).
Partnership. There are indications that being in a relationship can influence women’s SCS. For example, it is shown that favoring the husband’s career can have negative impact on women’s SCS (Valcour & Ladge, 2008). A dummy variable controlled for the partnership (1=in partnership, 0=single). In total 79.9 % of the respondents stated that they live with a partner.
Motherhood. Especially in the STEM professions working mothers are classified as less competent, discriminated against by their colleagues and superiors and therefore have lower career satisfaction (Herrbach & Mignonac, 2012). Another dummy variable controlled for motherhood indicating if the respondent has children or not (1=yes; 0=no). In total, 48.4 % stated in the survey that they have children.
Results
Given that the dependent variable is continuous, an Ordinary Least Squares (OLS) regression model was used to estimate the effects of different types of motivation and perceived career autonomy on SCS (i.e., career satisfaction). As a preliminary check, correlations between all continuous variables in the model were examined. They ranged between 0.076 and 0.242, suggesting that multicollinearity was unlikely to be present. This was confirmed by relatively low Variance Inflation Factors (VIF) ranging from 1.11 and 2.13. The regression results are presented in Table 1.
Table 1. OLS Regression Effects of Types of Motivation and Perceived Career Autonomy on SCS
|
B |
SE B |
β |
|
|
|
|||
|
|
|
|
|
|
|
|
|
|
|
|
|
|
|
|
|
|
|
|
|
|
|
|
|
|
|
|
|
|
|
|
|
|
|
|
|
|||
|
|
|
|
|
|
|
|
|
|
|
|
|
|
|
|
|
|
|
|
|
|
|
|
|
|
|
|
|
|
|
|
|
|
Note. *p < .05. **p < .01
Hypothesis 1 (Women whose work motivation is more intrinsic or internalized have a higher SCS) is only supported for intrinsic work motivation. Intrinsic motivation is significantly and positively related to SCS (β= .306, p=0.000). However, there is no association between internalized forms of motivation (such as identified motivation) and SCS. For this reason, Hypothesis 1 can only be confirmed for intrinsic motivation. As expected according to the SDT, amotivation reduces the SCS. The perception of high autonomy is significantly and positively related to SCS (β= .143, p=0.009), which fully confirms Hypothesis 2a (Women whose perception of career autonomy is higher have a higher SCS). The perception of low autonomy is significantly and negatively related to SCS (β= -.147, p=0.000), which fully confirms Hypothesis 2b (Women whose perception of career autonomy is lower have a lower SCS). There is no significant influence of the control variables work experience (β= .004, p=0.151), leadership position (β= .100, p=0.212), partnership (β= .028, p=0.784) and motherhood (β= -.161, p=0.059). However, the control variable income is significantly and positively related to SCS (β= .160, p=0.000).
Discussion
The aim of the present study was to analyze how work motivation and perceived career autonomy influence women’s SCS in STEM professions. Our results clearly confirm the positive relationship between intrinsic motivation and women’s SCS. This implies that women, who are self-determined in their work motivation, have higher perceptions of SCS, i.e. career satisfaction. Because the work in STEM professions brings pleasure, women are able to self-manage their careers and to achieve their personal career goals. Accordingly, self-determined work motivation could help to strive for a career in STEM despite gender-stereotyped expectations or the anticipated incompatibility of one’s motherhood and career.
However, less strongly internalized forms of motivation, such as identified motivation, have no influence on SCS. Women who have “only” internalized the norms of the profession, but do not enjoy their work, do not increase their SCS. Additionally, our results show a significant negative influence of amotivation on SCS. It can be assumed that women who feel devalued in their competence or feel incompetent perceive lower SCS. As women tend to have a more negative technology-related self-concept than men (Vincent & Janneck, 2012), it is possible that this conflicts with the need for competence which is considered as an important factor to achieve self-determination. Amotivation is also related to a lack of relatedness, which is encouraged by the fact that women often do not feel that they belong to the men-dominated work environments in STEM (Buse et al., 2013).
As expected, there is as positive influence of perceived career autonomy on women’s SCS. Accordingly, women who set individual career goals and develop a career strategy because they feel free to manage their own career have a higher level of SCS, i.e. career satisfaction. With regard to careers in STEM professions this also means that women do not believe that they are controlled by gender-specific barriers or gender-stereotypical expectations. This attitude may possibly enable women to overcome challenges in STEM professions and thus prevent their early drop-out from the profession, which is in line with earlier study results on the persistence of women engineers (Buse et al., 2013; Fouad et al., 2011). This is also consistent with the study results of Smith et al. (2012) who have found that the rejection of glass ceiling and gender discrimination contributes to women’s career satisfaction. Instead, women’s belief in fitting into the STEM work culture and achieving congruence between the work environment and individual career interests and orientations is beneficial to ensure a high SCS (Martinéz-Léon et al., 2018).
Furthermore, our findings support the negative influence of the perception of low career autonomy on women’s SCS. Therefore, the beliefs that women are not promoted to leadership positions, do not have role models, and are excluded from networks have an inhibiting effect on the SCS of women. This is line with the study of Herrbach and Mignonac (2011) who have found that the perceived gender discrimination has a negative impact on women’s SCS. This may be due to the anticipated impossibility of developing a successful career in STEM as a woman because women feel externally controlled and thus unable to actively plan their careers.
The most unexpected result is the strong and positive influence of income on women’s SCS. This is striking because there is no significant association of extrinsic motivation and SCS. Therefore, it can be assumed that income is not perceived as an extrinsic reward, but as recognition of a successfully perceived career. In fact, this result is in line with other studies that have found a positive relationship between income and women’s SCS (Martínez-Léon et al., 2018; Valcour & Ladge, 2008). In this case there is a connection between SCS and OCS; however, it may be unclear whether the income, which is a factor of OSC, influences the SCS, or vice versa. It is possible that in consequence of high SCS there are motivational forces that eventually lead to better job opportunities combined with higher income. This is consistent with Abele & Spurk’s (2009) findings that SCS can have an impact on OCS and again, highlights the importance of SCS for women’s successful career development in STEM professions. As women’s understanding of career success is more linked to subjective factors of career success (O’Neil & Bilimoria, 2011; Sturges, 1999), it is also possible that income is considered simply as recognition and thus increases SCS.
Practical Implications
Overall, our findings suggest that an intrinsic work orientation and perceived career autonomy facilitate women’s SCS, i.e. career satisfaction, which could lead to retention in STEM careers. Accordingly, the promotion of intrinsic work motivation and career autonomy might be an important factor for career counselors. One possible approach for increasing intrinsic motivation might be to encourage women to specify their career interests and goals in order to find suitable jobs. Since women in STEM often doubt their competence due to gender stereotypical expectations, it is also important to promote their self-confidence with regard to their competence (Vincent & Janneck, 2012). If women perceive themselves as competent, they will also feel more self-determined in action.
From an organizational perspective, this means that women should work in environments that give them the leeway to be highly intrinsically motivated and where they can develop high career goals. For example, job enlargement could allow choice between different tasks and activities (Gagné & Deci, 2005). This could enhance women’s intrinsic motivation, because they have the chance to choose between various interesting, meaningful and challenging tasks.
With regard to career development in STEM it is important to consider different ways of feeling intrinsically motivated. In their study among engineers, Vanantwerp and Wilson (2015) have found that women’s intrinsic motivation was more non-technology focused (including business/interpersonal) than technology-focused. It might therefore be beneficial if employers offered women different career perspectives according to their interests, such as technical and managerial career paths.
Furthermore, autonomy support could enhance both intrinsic motivation and the perceived autonomy of women in STEM (Gagné & Deci, 2005). According to Gagné and Deci (2005) autonomy-supportive work climates include reducing controls and pressures, promoting self-initiative, providing relevant information and understanding employee’s wishes and needs. Due to the gender-specific challenges faced by women in STEM, we suggest that it is particularly important for the career development of women to provide autonomy-supportive work environments. For example, efforts could be made to ensure that women have access to important networks and thus to work and career related information. Additionally, there is a need to reduce women’s concerns about incompatibility of family and career. If companies offer both women and men serious options for combining family and career, this could contribute to women perceiving their career opportunities as less controlled. This could help women to proactively develop their careers and to be self-governing in response to their work environment.
References
Abele, A. E. & Spurk, D. (2009b). How do objective and subjective career success interrelate over time? Journal of Occupational and Organizational Psychology, 82, 803–824. https://doi.org/10.1348/096317909X470924
Ahlqvist, S., London, B. & Rosenthal, L. (2013). Unstable identity compatibility: How gender rejection sensitivity undermines the success of women in science, technology, engineering, and mathematics fields. Psychological Science, 24, 1644–1652. https://doi.org/10.1177/0956797613476048
Armstrong-Stassen, M. & Cameron, S. (2005). Factors related to the career satisfaction of older managerial and professional women. Career Development International, 10(3), 203–215. https://doi.org/10.1108/13620430510598328
Boehm, J. K. & Lyubomirsky, S. (2008). Does happiness promote career success? Journal of Career Assessment, 16, 101–116. https://doi.org/10.1177/1069072707308140
Buse, K., Bilimoria, D. & Perelli, S. (2013). Why they stay: Women persisting in US engineering careers. Career Development International, 18(2), 139–154. https://doi.org/10.1108/CDI-11-2012-0108
Claus Goworr Consulting (2006). Frauen in Führungspositionen. [Women in management positions]. https://www.cgc-consulting.com/site-neu/downloads/StudieFrauen-23_10_06.pdf.
Colakoglu, S. N. (2011). The impact of career boundarylessness on subjective career success: The role of career competencies, career autonomy, and career insecurity. Journal of Vocational Behavior. 79(1). 47–59. https://doi.org/10.1016/j.jvb.2010.09.011
Dahling, J. J. & Lauricella, T. K. (2016). Linking Job Design to Subjective Career Success: A Test of Self-Determination Theory. Journal of Career Assessment, 25(3), 371–388. https://doi.org/10.1177/1069072716639689
Deci, E. L. & Ryan, R. M. (2013). The importance of autonomy for development and well-being. In B. W. Sokol, F. M. E. Grouzet & U. Muller (Eds.), Self-regulation and autonomy: Social and developmental dimensions of human conduct (pp. 19–46). Cambridge: Cambridge University Press.
De Vos, A. & Soens, N. (2008). Protean attitude and career success: The mediating role of self-management. Journal of Vocational Behavior, 73, 449–456. https://doi.org/10.1016/j.jvb.2008.08.007
Fouad, N. A., Fitzpatrick, M. E. & Liu, J. P. (2011). Persistence of women in engineering: A qualitative study. Journal of Women in Math, Science and Engineering, 17, 69–96. http://dx.doi.org/10.1016/j.jvb.2013.05.007
Fouad, N. A., Singh, R., Cappaert, K. J. & Chang, W. (2016). Comparison of women engineers who persist in or depart from engineering. Journal of Vocational Behavior, 92, 79–93. https://doi.org/10.1177/1069072716658324
Gagné, M. & Deci, E. L. (2005). Self-determination theory and work motivation. Journal of Organizational Behavior, 26, 331–362. https://doi.org/10.1002/job.322
Gagné, M., Forest, J., Gilbert, M., Aubé, C., Morin, E. & Malorni, A. (2010). The motivation at work scale: Validation evidence in two languages. Educational and Psychological Measurement, 70(4), 628–646. https://doi.org/10.1177/0013164409355698
Greenhaus, J. H., Parasuraman, S. & Wormley, W. M. (1990). Effects of race on organizational experiences, job performance evaluations, and career outcomes. Academy of Management Journal, 33(1), 64–86.
Gould, S. (1979). Characteristics of career planners in upwardly mobile occupations. Academy of Management Journal, 22(3), 539–550.
Hackett, G. & Betz, N. E. (1981). A self-efficacy approach to the career development of women. Journal of Vocational Behavior, 18(3), 326–339. https://doi.org/10.1016/0001-8791(81)90019-1
Hall, D. T. (1976). Careers in Organizations. Goodyear Publishing Company.
Herrbach, O. & Mignonac, K. (2012). Perceived gender discrimination and women’s subjective career success: The moderating role of career anchors. Relations industrielles / Industrial Relations, 67(1), 25–50. https://doi.org/10.7202/1008194ar
Institut für Arbeitsmarktforschung (2018). Beschäftigten- und Arbeitslosenstatistik. [Employment and unemployment statistics]. http://bisds.iab.de/Default.aspx?beruf=BHG31®ion=1&qualifikation=0
Judge, T. A., Higgins, C. A., Thoresen, C. J. & Barrik, M. R. (1999). The big five personality traits, general mental ability, and career success across the life span. Personnel Psychology, 52(3), 621–652. https://doi.org/10.1111/j.1744-6570.1999.tb00174.x
Martínez-Léon, I. M., Olmedo-Cifuentes, I. & Ramón-Llorens, M. C. (2018). Work, personal and cultural factors in engineers’ management of their career satisfaction. Journal of Engineering and Technology Management, 47, 22–36. https://doi.org/10.1016/j.jengtecman.2017.12.002
Ng, T. W. H., Eby, L. T., Sorensen, K. L. & Feldman, D. C. (2005). Predictors of objective and subjective career success: Ameta-analysis. Personnel Psychology, 58, 367–408.
OECD (2019). Bildung auf einen Blick 2019. OECD-Indikatoren. [Education at a glance]. https://www.bmbf.de/files/6001821mw.pdf
O’Neil, D. & Bilimoria, D. (2005). Women’s career development phases. Career Development International, 10(3), 168–189. https://doi.org/10.1108/13620430510598300
Quigley, N. R. & Walter G. T. Jr (2006). Toward an integrated model of intrinsic motivation and career self-management. Career Development International, 11(6), 522–543. https://doi.org/10.1108/13620430610692935
Ryan, R. M. & Deci, E. L. (2000). Self-determination theory and the facilitation of intrinsic motivation, social development and well-being. American Psychologist, 55(1), 68–78. https://doi.org/10.1037/0003-066X.55.1.68
Schein, E. H. (1996). Career anchors revisited: Implications for career development in the 21st century. Academy of Management Executive, 10, 80–88.
Schmitt, M. & Wilkesmann, U. (2020). Women in Management in STEM: Which factors influence the achievement of leadership positions? International Journal of Gender, Science and Technology, 12(3), 328–352. http://genderandset.open.ac.uk/index.php/genderandset/article/view/654/1158
Smith, P., Caputi, P. & Crittenden, N. (2012). How are women’s glass ceiling beliefs related to career success? Career Development International, 17(5), 458–474. https://doi.org/10.1108/13620431211269702
Spurk, D., Hirschi, A. & Dries, N. (2019). Antecedents and outcomes of objective versus subjective career success: Competing perspectives and future directions. Journal of Management, 45(1), 35-69. https://doi.org/10.1177/0149206318786563
Sturges, J. (1999). What it means to succeed: Personal conceptions of career success held by male and female managers at different ages. British Journal of Management, 10, 239–252. https://doi.org/10.1111/1467-8551.00130
Tremblay M. A., Blanchard, C. M., Taylor, S., Pelletier, L. G. & Villeneuve, M. (2009). Work extrinsic and intrinsic motivation scale: Its value for organizational psychology research. Canadian Journal of Behavioural Science, 41(4), 213–226. https://doi.org/10.1037/a0015167
Valcour, M. & Ladge, J. J. (2008). Family and career path characteristics as predictors of women’s objective and subjective career success: Integrating traditional and protean career explanations. Journal of Vocational Behavior, 73, 300–309. https://doi.org/10.1016/j.jvb.2008.06.002
Vanantwerp, J. & Wilson, D. (2015). Differences between engineering men and women: How and why they choose what they do during early career. Conference Paper. 122nd ASEE Annual Conference & Exposition. https://pdfs.semanticscholar.org/d65c/791dbfbf96066cb1a6c821b03e42ead9ffc9.pdf?_ga=2.29802047.1828003151.1603187988-136800840.1603187988
Vincent, S. & Janneck, M. (2012). Das Technikbezogene Selbstkonzept von Frauen und Männern in technischen Berufsfeldern: Modell und empirische Anwendung. [The technology-related self-concept of women and men in technical occupational fields]. Journal Psychologie des Alltagshandelns, 5(1), 53–67.
Wilkesmann, U. & Schmid, C. J. (2014). Intrinsic and internalized modes of teaching motivation. Evidence-based HRM, 2(1), 6–27. https://doi.org/10.1108/EBHRM-07-2013-0022
Wrohlich, K. (2017). There is a lot left to do to reach gender equality in Germany. DIW
Economic Bulletin ,43(7), 427–428.